锂电池CQC新标准修订
2022-04-27
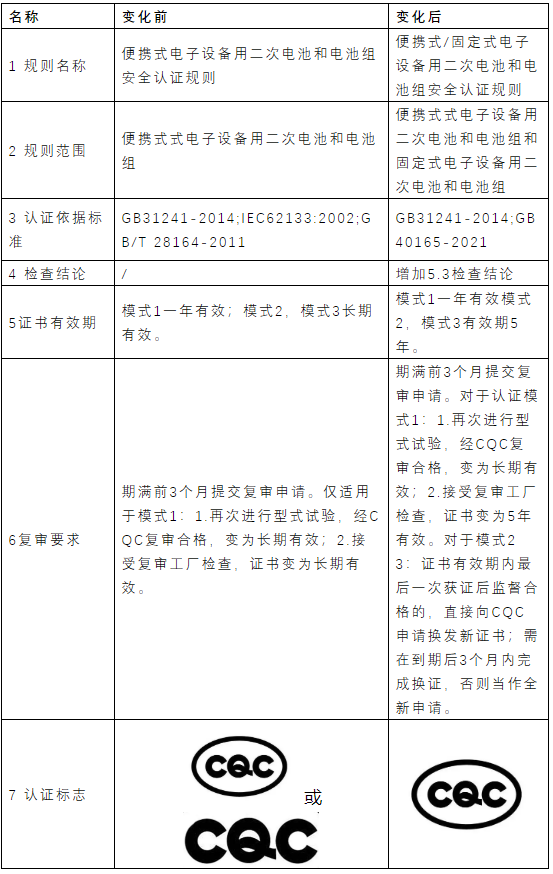
2022年4月27日,中国质量认证中心发布《CQC11-464112-2015便携式/固定式电子设备用二次电池和电池组安全认证规则》修订版本规则。
变化主要为:
1.增加了便携式产品用锂电池之外的固定式设备电池的锂电池认证标准;
2.修改证书有效期为5年有效;
3.修改认证标志。
CQC修订前后对比
GB 40165-2021简介
名称:《固定式电子设备用锂离子电池和电池组安全技术规范》
适用范围:本标准适用于固定式电子设备用锂离子电池和电池组(以下简称为电池和电池组)。其中固定式电子设备包括:
a.固定式信息技术设备(lIT设备);
b.固定式音视频设备(AV设备)及类似设备;
c.固定式通信技术设备(CT设备);
d.固定式测量控制和实验室电子设备及类似设备。
注:上述列举的固定式电子设备并未包括所有的设备,因此未列出的设备也可能包含在本标在的范围内。本标准还适用于不间断电源(UPS),应急电源(EPS)等用锂离子电池和电池组。
